Projects

These artifacts demonstrate how I have learned how to think as a consultant and systems analyst, identifying crucial business needs and translating them into technical solutions. This includes bridging operational gaps, optimizing workflows, and aligning IT solutions with strategic goals.

01

Pets4Life Systems Analysis and Development

P4L Homepage screenshot P4L Services screenshot

Serving as project manager, my team completed a full systems analysis and development lifecycle across two academic terms for a local nonprofit, Pets4Life Louisville, and my group's website was selected as the final production site. We built it on WordPress, integrating Amelia for scheduling, PlanHero for volunteer coordination, Tidio with Lyro AI for automated chat support, and Stripe for secure payments. Our analysis found that scheduling complexity and limited digital presence were the organization's biggest barriers — both directly addressed through our solution.

Tools : WordPress, Amelia, PlanHero, Tidio, Stripe, LucidChart

Skills : Requirements Analysis, Website Development, Project Management

Analytical Skills Technical Knowledge Technical Skills Communication Skills
02

Subway's Facial Recognition Case Analysis

Conducted a strategic case analysis of Subway's decision on whether to implement facial recognition in its Grab & Go smart fridges during a fragile brand turnaround. The analysis applied Porter's Five Forces, SWOT, stakeholder impact, and ethical frameworks to evaluate three alternatives. The final recommendation was enhanced non-biometric AI as it was the only solution that strengthens competitive position without introducing the regulatory, reputational, and ethical risks facial recognition carries.

Tools : Word, Adobe Acrobat

Skills : Stakeholder Analysis, Ethical Analysis, Consulting

Analytical Skills Communication Skills Critical Thinking
03

Cyber Breach at Target Case Analysis

Conducted a strategic case analysis of Target's 2013 cyber breach, examining how stolen third-party vendor credentials led to the compromise of 110 million customer records during the peak holiday season. The analysis applied Porter's Five Forces, SWOT, PEST, stakeholder impact, and organizational structure frameworks to evaluate three alternatives. The final recommendation was a comprehensive cybersecurity overhaul as it was the only solution that pairs detection tools with accountable leadership, segments network architecture, enforces vendor compliance standards, and establishes transparent communication protocols to rebuild the customer trust central to Target's differentiation strategy.

Skills : Stakeholder Analysis, Consulting, Cybersecurity

Analytical Skills Communication Skills Critical Thinking
04

Hirevue: Ethical Impact Analysis

Hirevue EIA cover screenshot Hirevue Information screenshot

Conducted an ethical impact assessment of HireVue, an AI-powered video interviewing platform used by companies like Amazon, JPMorgan Chase, and Hilton to screen job candidates. The analysis examined three core ethical concerns: algorithmic bias stemming from historical training data, the black box nature of HireVue's scoring algorithm, and privacy and data security risks involving sensitive biometric data. I applied deontological, teleological, and virtue ethics frameworks. The assessment concluded with five actionable recommendations, including mandating human oversight, requiring algorithmic transparency, and establishing bias audits with diverse data requirements.

Tools : Canva

Skills : Ethical Analysis, Report Making

Analytical Skills Communication Skills Critical Thinking

These artifacts represent hands-on activities where I demonstrated how I used various coding languages to solve a problem. By bridging technical expertise with business impact, I can develop strategically valuable solutions that tackle real-world problems.

01

RAG Document Retrieval AI Agent

Document Retrieval pipeline screenshot RAG Doc Retrieval pipeline screenshot

Designed and deployed a multi-tool RAG (Retrieval-Augmented Generation) AI agent, built on a Docker stack using n8n with a vector store for semantic search, episodic memory via Google Sheets, and input/output guardrails for safety. The agent lets users ask a natural-language question and receive an accurate, source-attributed answer with document name and confidence level, reducing retrieval time by 50% compared to manual search.

Tools : n8n, Windows Command Prompt, Claude

Skills : AI Agent Development, Project Documentation, Error Handling, Testing

Analytical Skills Technical Knowledge Technical Skills Critical Thinking
02

Credit Card Payment Form

Credit Card Payment Form screenshot Payment Form Code screenshot

Implemented a credit card payment form using HTML. The site includes a secure checkout flow with a multi-step payment form collecting billing information and credit card details. Uses Regex patterns for ZIP codes (5-digit and ZIP+4), phone numbers (multiple formats), and credit card numbers (validated against VISA, MasterCard, Amex, and Discover formats). A simple interface streamlines the checkout process for users.

Tools : HTML

Skills : Web Development, Secure Payment Implementation

Technical Knowledge Technical Skills
03

User Account Login Form

User Account Login Form screenshot User Account Login Form Code screenshot

Created a user account login form using HTML. The form includes fields for username and password, with client-side validation to ensure both fields are filled out before submission. The design focuses on simplicity and usability, providing a straightforward interface for users to access their accounts securely.

Tools : HTML

Skills : Web Development, User Authentication

Technical Knowledge Technical Skills
04

Clock Countdown

Clock Countdown Project screenshot Clock Countdown Code Project screenshot

Created a functional clock countdown application using JavaScript and Visual Studio 2022. The application allows users to have a countdown from ten to zero, providing a simple yet effective way to track time.

Tools : Visual Studio 2022, JavaScript

Skills : Object-Oriented Programming

Technical Knowledge Technical Skills
05

Catering Contract Calculator

Catering Contract Calculator screenshot Catering Contract Code screenshot

Created a Catering Contract Calculator using C# and Visual Studio 2022. The application allows users to input catering details and calculates the total cost based on various factors such as number of guests, menu options, and service level. The design focuses on usability and accuracy, ensuring that users can quickly and easily determine the cost of their catering needs.

Tools : Visual Studio 2022, C#

Skills : Object-Oriented Programming, Calculator Form

Technical Knowledge Technical Skills Analytical Skills

These projects demonstrate my ability to analyze complex datasets and transform raw data into meaningful insights that support data-driven decision-making. Using tools such as Python, Weka, MATLAB, and Power BI, I applied statistical analysis, data visualization, and machine learning techniques to uncover patterns, build predictive models, and evaluate outcomes. This work reflects my ability to bridge analytical thinking with practical business applications, enabling organizations to identify trends, improve performance, and make informed strategic decisions.

01

NFL Dashboard: Offense vs Defense

Offensive Dashboard project screenshot Defensive Dashboard project screenshot

This project analyzed NFL Team Data from 2003 to 2023 to determine whether a stronger offense or stronger defense contributes more to team success. It was concluded that a balance of offense AND defense are crucial for success, rather than just one factor. While a bad offense can occasionally be offset with a good defense and vice versa, a balance of both produced the best results, meaning teams cannot heavily rely on just one aspect.

Tools : Power BI, Python, Excel

Skills : Data Visualization, Statistical Analysis

Analytical Skills Technical Skills Communication Skills Critical Thinking
02

Logistic Regression: Consumer Purchase Prediction

This project uses a logistic regression model to predict whether a consumer will purchase a product based on Age and Estimated Salary as predictors. The model found that age is the stronger predictor — each additional year increases purchase odds by ~26.5%, while a $1,000 salary increase raises odds by only ~3.8%. A confusion matrix visualizes the model's predictions to assess classification accuracy.

Tools : Python, Sci-Kit Learn

Skills : Logistic Regression, Confusion Matrix

Analytical Skills Technical Skills Critical Thinking
03

Linear Regression: Forest Fire Area Prediction

This project builds four simple linear regression models to predict burned fire area using Temperature, Humidity, Wind, and Rain as individual predictors. Each model is visualized with a scatter plot and regression line, and assessed using R2, p-value, slope, and intercept. The results reveal which weather variable is the strongest predictor of fire spread — offering a real-world look at how environmental conditions relate to wildfire damage.

Tools : Python, Seaborn, Matplotlib, Pandas

Skills : Linear Regression, Scatter Plots

Analytical Skills Technical Skills Critical Thinking
04

Machine Learning Model Comparison: Salary Prediction

Used Weka's Explorer and Experimenter to compare five machine learning algorithms — Linear Regression, IBk, Bagging, M5P Tree, and Random Forest — in predicting salary from attributes like gender, education level, job title, years of experience, and race. The analysis tested three dataset variations: original, normalized, and feature-selected. Random Forest consistently outperformed all models with the highest correlation coefficient (0.98) and lowest RMSE and MAE, while normalization had no meaningful impact and attribute selection actually hurt tree-based model performance.

Tools : Weka

Skills : Machine Learning, Model Comparison

Analytical Skills Technical Skills Critical Thinking
05

Fuzzy Logic Tipping System: OR vs. AND Operator Comparison

Project screenshot Project screenshot

Built a fuzzy logic tipping system in MATLAB's Fuzzy Logic Toolbox using service and food quality as inputs to predict tip percentage. Tested eight service-food combinations across two rule configurations — OR-linked and AND-linked antecedents — and compared how each logical operator influenced rule firing and tip output. The OR version produced more varied and realistic tips by allowing one strong factor to compensate for a weak one, while the AND version flattened outputs toward 15% due to the min operator bottlenecking results.

Tools : MATLAB, Fuzzy Logic Toolbox

Skills : Machine Learning, Fuzzy Logic

Analytical Skills Technical Skills Communication Skills Critical Thinking
06

Training Data Bias Demonstration: Image Classification

Used Google's Teachable Machine to train two image classifiers — one with a balanced dataset and one intentionally biased — to classify thumbs up vs. thumbs down gestures. The balanced model, trained on diverse angles, skin colors, and lighting, generalized well to unseen inputs. The biased model, trained on only one hand at one angle for thumbs down, consistently misclassified new inputs by learning the conditions rather than the gesture. The experiment demonstrated how unrepresentative training data produces overfit, biased models with real-world implications for facial and gesture recognition systems.

Tools : Google's Teachable Machine

Skills : Explorartory Data Analysis, AI Ethics, Data Gathering

Analytical Skills Critical Thinking Communication Skills

These artifacts demonstrate my ability to design efficient, scalable database systems and architect solutions that support organizational needs. By aligning database design with business requirements, I can build solutions that enhance data accessibility, support decision-making, and improve overall system efficiency.

01

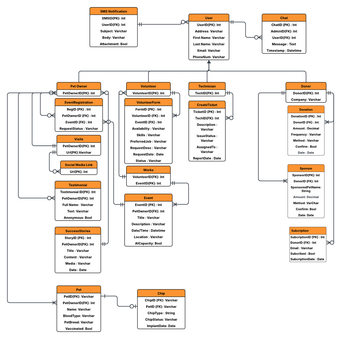
Pets4Life Database Design

320 database screenshot 420 database screenshot

Created as part of the Pets4Life Systems Analysis and Website Development project, my team designed a relational database to address data fragmentation and streamline information flow across departments. The system centralizes donor records, volunteer tracking, event management, and financial data into a unified schema, replacing disconnected spreadsheets and siloed systems. The design improves reporting accuracy, reduces redundant data entry, and enables cross-functional visibility into organizational operations.

Tools : LucidChart

Skills : Database Design, Entity-Relationship Modeling, Normalization

Analytical Skills Technical Knowledge Technical Skills
02

Tiny College: Crow's Foot Entity Relationship Diagram

Diagram Part 1 screenshot Diagram Part 2 screenshot

Constructed a full Crow's Foot Entity Relationship Diagram for the Tiny College database based on a set of business operations, identifying entities, attributes, primary/foreign keys, and relationship cardinalities. The model translates narrative business rules into a normalized relational schema ready for implementation.

Tools : Microsoft Visio

Skills : Database Design, Entity-Relationship Modeling

Technical Knowledge Technical Skills
03

SQL Business Question and Query Development

Developed business questions and matching queries to extracted insights from a relational database. Applied advanced SQL techniques including joins, subqueries, and aggregate functions to analyze data and support decision-making.

Tools : Microsoft SQL Server

Skills : Designing Business Questions, Query Development

Analytical Skills Technical Knowledge Technical Skills